摘要
车友动态图片排版规则[8月15日更新]
1.2.0旧需求原型[8月22日更新]
2.0.0新增需求原型[8月29日更新]
页面路径[9月23日更新]
跳转协议[9月23日更新]
接口文档[8月20日更新]
推送需求[8月21日更新]
1.2.0旧需求UI设计稿[8月27日更新]
2.0.0新增需求设计稿[9月4日更新]
在原1.2.0版上新增需求,版本号改为2.0.0,名字仍为中国车友会。
中国车友会V2.0.0需求说明
1.iPhone版
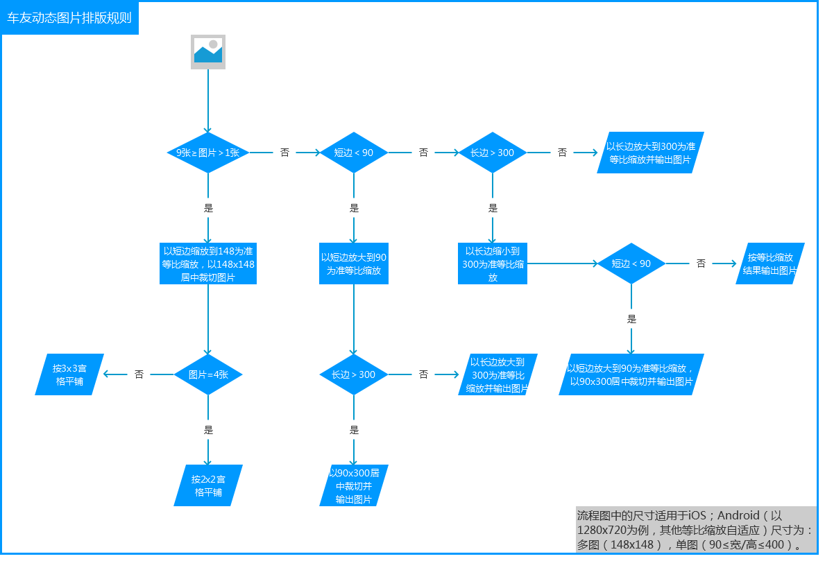
1.1.车友动态图片排版希望参考微信朋友圈调整,排版规则 详见文档。[8月15日更新]
1.2.新增消息推送功能推送设置页,推送内容含私信、帖子回复、系统通知和车友动态(待定);推送形式和跳转协议 详见文档(允许车友会和资讯客户端同时提示)。[8月15日更新]
1.3.车友会首页(已加入并登录)下拉刷新时,去掉页面中间loading图。
1.4.车友会详情页-车友动态,滚动时不是很流畅,希望能优化流畅度(流畅标注可参考车轮)。
1.5.论坛页偶尔加载不出内容(其他模块页面可以正常加载数据)。
1.6.论坛页,“今日新帖”现显示的是真实帖量,希望乘以2.5。
1.7.进入论坛页,各论坛的loading图去掉,今日新帖下一行显示“加载中”。
1.8.论坛搜索页,帖子搜索精准度比较差,希望提高精准度。
1.9.帖子详情页,回楼主,在当前页最底显示,页面仍停留在用户回复前的位置;回其他楼层,在该楼层下显示,页面仍停留在用户回复前的位置。[9月24日更新]
1.10.APP上传会标是需新增2个指令,与PC端保持一致。
1.11.上传图片页—选择相册、创建车友会页—选择地区/车型希望统一跳转到一个新的页面;地区/车系选择的子层级,第一个数据为“xx省/全部车系”。[8月15日更新]
1.12.创建车友会页,选择车型的数据希望用论坛存在版块的车型数据,与PC端保持一致。
1.13.发/回复私信,希望去掉验证码。
1.14.车友会成员页,加载图片时的默认头像改为蓝色底。
1.15.车友会成员页拨动比较卡,希望优化流畅度(流畅标注可参考车轮)。
1.16.论坛页—地区,希望新增子层级,层级与PC站保持一致,子层级第一个文案与所在父层级一致。[8月15日更新]
1.17车友会首页(未登录/未加入车友会),列表条目去掉最新活动,新增全国排名(没有排名时数字位置显示“--”)和所属车系;APP其他列表样式相同的页面请统一修改。[8月29日更新]
1.18.车友会首页(已加入车友会并登录),新增封面图、发动态按钮(长按发文字,发动态最多300汉字,回复动态最多150汉字)。排名文案优化:“全国”改为“全国排名”(没有排名时数字位置显示“--”),“品牌”改为“品牌排名”。[9月2日更新]
1.19.车友会详情页,帖子和动态按发表时间倒序混排。每条帖子/动态最多可显示9张图。帖子/动态条目,回复按钮的交互效果请参考车轮2.3.0首页回复按钮(在当前页弹出输入控件;0回复时,数字位置显示“回复”),在当前页回复帖子时去掉带图片功能。帖子标签优先级:“荐”>“精”(只显示一个,显示在“帖”字左边)。相册、成员和活动的红点提示规则改为:访问非自己所在车友会不显示红点;登录后,第一次访问自己所在车友会(含换车友会),不显示红点。[9月23日更新]
1.20.新增动态详情页,新增“xxx回复xxx”样式;首次加载50条回复,手动加载50条/次;用户在最后一页(含只有一页的情况)回复帖子后希望能实时显示回复内容。[9月2日更新]
1.21.帖子和动态统一用论坛最新的那套表情。[8月29日更新]
1.22.图片阅读器,单击屏幕,返回进入图片前的页面,长按屏幕弹出“保存图片”按钮+“取消”按钮。[8月29日更新]
1.23.新增“我的”页面(对应以前的“我的主页”),新增我要吐槽(之前的意见反馈)、推荐给好友和打分鼓励,去掉我的留言、帖子回复、私信通知和系统通知。[9月11日更新]
1.24.设置页面,新增更新日志(新增更新日志页),去掉意见反馈、手势设置(默认给用户打开)。[8月29日更新]
1.25.个人主页,去掉以前版本内容,改为用时间轴方式显示用户发的帖/动态(分2个tab,iOS不支持左右滑动切换,不显示回复内容),帖子不显示“帖”字标签。[9月11日更新]
1.26.统计日均发动态数和日均回复动态数,详见 统计需求。[9月5日更新]
1.27.底栏新增消息按钮,消息页包含“车友会群聊、收到的回复、收到的私信和系统通知(按时间倒序动态排列)”。车友会群聊条目希望显示车友会名称和用户头像组合(不同人数的群,头像大小和排列不同)。未登录用户/未加入车友会的已登录用户进入消息页,隐藏车友会群聊条目。A车友会的用户,退出A车友会,加入B车友会;删除A车友会聊天记录,显示B车友会聊天记录。消息页各条目如无消息,标题和时间相对于左侧图标垂直居中。[9月11日更新]
2.Android版
2.1.车友动态图片希望调整如下:1张图片,以图片两边中的长边缩放到某个值(待设计确认)为准,图片等比缩放。2-9张图片,以图片两边中的短边缩放到某个值为准,图片等比缩放后,居中裁切为正方形,按3*3的宫格依次平铺(4张图片的按2*2依次平铺)。
2.2.增消息推送功能,推送内容含车友留言、车友动态、私信、帖子回复和系统通知;推送形式和跳转协议待定(允许车友会和资讯客户端同时提示)。
2.3.论坛页,“今日新帖”现显示的是真实帖量,希望乘以2.5。
2.4.论坛搜索页,帖子搜索精准度比较差,希望提高精准度。
2.5.发留言时(带图片),偶尔会无法显示两张图。
2.6.页面LOADING图希望居中显示。
2.7.车友会资料页,编辑车友会简介、公告,希望单击编辑按钮,同时弹出浮层和键盘。
2.8.帖子详情页,回楼主,在当前页最底显示,页面仍停留在用户回复前的位置;回其他楼层,在该楼层下显示,页面仍停留在用户回复前的位置。[9月24日更新]
2.9.APP上传会标是需新增2个指令,与PC端保持一致。
2.10.上传图片页—选择相册、创建车友会页—选择地区/车型希望统一跳转到一个新的页面;地区/车系选择的子层级,第一个数据为“xx省/全部车系”。[8月15日更新]
2.11.在具体某个相册详情页,希望新增“上传按钮”。
2.12.创建车友会页,选择车型的数据希望用论坛存在版块的车型数据,与PC端保持一致。
2.13.车友会成员页,加载图片时的默认头像改为蓝色底。
2.14.论坛页—地区,希望新增子层级,层级与PC站保持一致。
2.15.车友会首页(未登录/未加入车友会),列表条目去掉最新活动,新增全国排名(没有排名时数字位置显示“--”)和所属车系;APP其他列表样式相同的页面请统一修改。[8月29日更新]
2.16.车友会首页(已加入车友会并登录),新增封面图、发动态按钮(长按发文字,发动态最多300汉字,回复动态最多150汉字)。排名文案优化:“全国”改为“全国排名”(没有排名时数字位置显示“--”),“品牌”改为“品牌排名”。[9月2日更新]
2.17.车友会详情页,帖子和动态按发表时间倒序混排。每条帖子/动态最多可显示9张图。帖子/动态条目,回复按钮的交互效果请参考车轮2.3.0首页回复按钮(在当前页弹出输入控件;0回复时,数字位置显示“回复”),在当前页回复帖子时去掉带图片功能。帖子标签优先级:“荐”>“精”(只显示一个,显示在“帖”字左边)。相册、成员和活动的红点提示规则改为:访问非自己所在车友会不显示红点;登录后,第一次访问自己所在车友会(含换车友会),不显示红点。[9月23日更新]
2.18.新增动态详情页,新增“xxx回复xxx”样式;首次加载50条回复,手动加载50条/次;用户在最后一页(含只有一页的情况)回复帖子后希望能实时显示回复内容。[9月2日更新]
2.19.帖子和动态统一用论坛最新的那套表情。[8月29日更新]
2.20.图片阅读器,单击屏幕,返回进入图片前的页面,长按屏幕弹出“保存图片”按钮+“取消”按钮。[8月29日更新]
2.21.新增“我的”页面(对应以前的“我的主页”),新增我要吐槽(之前的意见反馈)、推荐给好友和打分鼓励,去掉我的留言、帖子回复、私信通知和系统通知。[9月11日更新]
2.23.设置页面,新增更新日志(新增更新日志页),去掉意见反馈、手势设置(默认给用户打开)。[8月29日更新]
2.24.个人主页,去掉以前版本内容,改为用时间轴方式显示用户发的帖/动态(分2个tab,Android希望能支持左右滑动切换,不显示回复内容),帖子不显示“帖”字标签。[9月11日更新]
2.25.统计日均发动态数和日均回复动态数,详见 统计需求。[9月5日更新]
2.26.底栏新增消息按钮,消息页包含“车友会群聊、收到的回复、收到的私信和系统通知(按时间倒序动态排列)”。车友会群聊条目希望显示车友会名称和用户头像组合(不同人数的群,头像大小和排列不同)。未登录用户/未加入车友会的已登录用户进入消息页,隐藏车友会群聊条目。A车友会的用户,退出A车友会,加入B车友会;删除A车友会聊天记录,显示B车友会聊天记录。消息页各条目如无消息,标题和时间相对于左侧图标垂直居中。[9月11日更新]
版本历史(仅为记录)
20140923
1.iPhone版
1.1.车友动态图片排版希望参考微信朋友圈调整,排版规则 详见文档。[8月15日更新]
1.2.新增消息推送功能推送设置页,推送内容含私信、帖子回复、系统通知和车友动态(待定);推送形式和跳转协议 详见文档(允许车友会和资讯客户端同时提示)。[8月15日更新]
1.3.车友会首页(已加入并登录)下拉刷新时,去掉页面中间loading图。
1.4.车友会详情页-车友动态,滚动时不是很流畅,希望能优化流畅度(流畅标注可参考车轮)。
1.5.论坛页偶尔加载不出内容(其他模块页面可以正常加载数据)。
1.6.论坛页,“今日新帖”现显示的是真实帖量,希望乘以2.5。
1.7.进入论坛页,各论坛的loading图去掉,今日新帖下一行显示“加载中”。
1.8.论坛搜索页,帖子搜索精准度比较差,希望提高精准度。
1.9.帖子详情页,用户在最后一页(含只有一页的情况)回复帖子后希望能实时显示回复内容。[9月2日更新]
1.10.APP上传会标是需新增2个指令,与PC端保持一致。
1.11.上传图片页—选择相册、创建车友会页—选择地区/车型希望统一跳转到一个新的页面;地区/车系选择的子层级,第一个数据为“xx省/全部车系”。[8月15日更新]
1.12.创建车友会页,选择车型的数据希望用论坛存在版块的车型数据,与PC端保持一致。
1.13.发/回复私信,希望去掉验证码。
1.14.车友会成员页,加载图片时的默认头像改为蓝色底。
1.15.车友会成员页拨动比较卡,希望优化流畅度(流畅标注可参考车轮)。
1.16.论坛页—地区,希望新增子层级,层级与PC站保持一致,子层级第一个文案与所在父层级一致。[8月15日更新]
1.17车友会首页(未登录/未加入车友会),列表条目去掉最新活动,新增全国排名(没有排名时数字位置显示“--”)和所属车系;APP其他列表样式相同的页面请统一修改。[8月29日更新]
1.18.车友会首页(已加入车友会并登录),新增封面图、发动态按钮(长按发文字,发动态最多300汉字,回复动态最多150汉字)。排名文案优化:“全国”改为“全国排名”(没有排名时数字位置显示“--”),“品牌”改为“品牌排名”。[9月2日更新]
1.19.车友会详情页,帖子和动态按发表时间倒序混排。每条帖子/动态最多可显示9张图。帖子/动态条目,回复按钮的交互效果请参考车轮2.3.0首页回复按钮(在当前页弹出输入控件;0回复时,数字位置显示“回复”),在当前页回复帖子时去掉带图片功能。帖子标签优先级:“荐”>“精”(只显示一个,显示在“帖”字左边)。相册、成员和活动的红点提示规则改为:访问非自己所在车友会不显示红点;登录后,第一次访问自己所在车友会(含换车友会),不显示红点。[9月23日更新]
1.20.新增动态详情页,新增“xxx回复xxx”样式;首次加载50条回复,手动加载50条/次;用户在最后一页(含只有一页的情况)回复帖子后希望能实时显示回复内容。[9月2日更新]
1.21.帖子和动态统一用论坛最新的那套表情。[8月29日更新]
1.22.图片阅读器,单击屏幕,返回进入图片前的页面,长按屏幕弹出“保存图片”按钮+“取消”按钮。[8月29日更新]
1.23.新增“我的”页面(对应以前的“我的主页”),新增我要吐槽(之前的意见反馈)、推荐给好友和打分鼓励,去掉我的留言、帖子回复、私信通知和系统通知。[9月11日更新]
1.24.设置页面,新增更新日志(新增更新日志页),去掉意见反馈、手势设置(默认给用户打开)。[8月29日更新]
1.25.个人主页,去掉以前版本内容,改为用时间轴方式显示用户发的帖/动态(分2个tab,iOS不支持左右滑动切换,不显示回复内容),帖子不显示“帖”字标签。[9月11日更新]
1.26.统计日均发动态数和日均回复动态数,详见 统计需求。[9月5日更新]
1.27.底栏新增消息按钮,消息页包含“车友会群聊、收到的回复、收到的私信和系统通知(按时间倒序动态排列)”。车友会群聊条目希望显示车友会名称和用户头像组合(不同人数的群,头像大小和排列不同)。未登录用户/未加入车友会的已登录用户进入消息页,隐藏车友会群聊条目。A车友会的用户,退出A车友会,加入B车友会;删除A车友会聊天记录,显示B车友会聊天记录。消息页各条目如无消息,标题和时间相对于左侧图标垂直居中。[9月11日更新]
2.Android版
2.1.车友动态图片希望调整如下:1张图片,以图片两边中的长边缩放到某个值(待设计确认)为准,图片等比缩放。2-9张图片,以图片两边中的短边缩放到某个值为准,图片等比缩放后,居中裁切为正方形,按3*3的宫格依次平铺(4张图片的按2*2依次平铺)。
2.2.增消息推送功能,推送内容含车友留言、车友动态、私信、帖子回复和系统通知;推送形式和跳转协议待定(允许车友会和资讯客户端同时提示)。
2.3.论坛页,“今日新帖”现显示的是真实帖量,希望乘以2.5。
2.4.论坛搜索页,帖子搜索精准度比较差,希望提高精准度。
2.5.发留言时(带图片),偶尔会无法显示两张图。
2.6.页面LOADING图希望居中显示。
2.7.车友会资料页,编辑车友会简介、公告,希望单击编辑按钮,同时弹出浮层和键盘。
2.8.帖子详情页,用户在最后一页(含只有一页的情况)回复帖子后希望能实时显示回复内容。[9月2日更新]
2.9.APP上传会标是需新增2个指令,与PC端保持一致。
2.10.上传图片页—选择相册、创建车友会页—选择地区/车型希望统一跳转到一个新的页面;地区/车系选择的子层级,第一个数据为“xx省/全部车系”。[8月15日更新]
2.11.在具体某个相册详情页,希望新增“上传按钮”。
2.12.创建车友会页,选择车型的数据希望用论坛存在版块的车型数据,与PC端保持一致。
2.13.车友会成员页,加载图片时的默认头像改为蓝色底。
2.14.论坛页—地区,希望新增子层级,层级与PC站保持一致。
2.15.车友会首页(未登录/未加入车友会),列表条目去掉最新活动,新增全国排名(没有排名时数字位置显示“--”)和所属车系;APP其他列表样式相同的页面请统一修改。[8月29日更新]
2.16.车友会首页(已加入车友会并登录),新增封面图、发动态按钮(长按发文字,发动态最多300汉字,回复动态最多150汉字)。排名文案优化:“全国”改为“全国排名”(没有排名时数字位置显示“--”),“品牌”改为“品牌排名”。[9月2日更新]
2.17.车友会详情页,帖子和动态按发表时间倒序混排。每条帖子/动态最多可显示9张图。帖子/动态条目,回复按钮的交互效果请参考车轮2.3.0首页回复按钮(在当前页弹出输入控件;0回复时,数字位置显示“回复”),在当前页回复帖子时去掉带图片功能。帖子标签优先级:“荐”>“精”(只显示一个,显示在“帖”字左边)。相册、成员和活动的红点提示规则改为:访问非自己所在车友会不显示红点;登录后,第一次访问自己所在车友会(含换车友会),不显示红点。[9月23日更新]
2.18.新增动态详情页,新增“xxx回复xxx”样式;首次加载50条回复,手动加载50条/次;用户在最后一页(含只有一页的情况)回复帖子后希望能实时显示回复内容。[9月2日更新]
2.19.帖子和动态统一用论坛最新的那套表情。[8月29日更新]
2.20.图片阅读器,单击屏幕,返回进入图片前的页面,长按屏幕弹出“保存图片”按钮+“取消”按钮。[8月29日更新]
2.21.新增“我的”页面(对应以前的“我的主页”),新增我要吐槽(之前的意见反馈)、推荐给好友和打分鼓励,去掉我的留言、帖子回复、私信通知和系统通知。[9月11日更新]
2.23.设置页面,新增更新日志(新增更新日志页),去掉意见反馈、手势设置(默认给用户打开)。[8月29日更新]
2.24.个人主页,去掉以前版本内容,改为用时间轴方式显示用户发的帖/动态(分2个tab,Android希望能支持左右滑动切换,不显示回复内容),帖子不显示“帖”字标签。[9月11日更新]
2.25.统计日均发动态数和日均回复动态数,详见 统计需求。[9月5日更新]
2.26.底栏新增消息按钮,消息页包含“车友会群聊、收到的回复、收到的私信和系统通知(按时间倒序动态排列)”。车友会群聊条目希望显示车友会名称和用户头像组合(不同人数的群,头像大小和排列不同)。未登录用户/未加入车友会的已登录用户进入消息页,隐藏车友会群聊条目。A车友会的用户,退出A车友会,加入B车友会;删除A车友会聊天记录,显示B车友会聊天记录。消息页各条目如无消息,标题和时间相对于左侧图标垂直居中。[9月11日更新]
20140911
1.iPhone版
1.1.车友动态图片排版希望参考微信朋友圈调整,排版规则 详见文档。[8月15日更新]
1.2.新增消息推送功能推送设置页,推送内容含私信、帖子回复、系统通知和车友动态(待定);推送形式和跳转协议 详见文档(允许车友会和资讯客户端同时提示)。[8月15日更新]
1.3.车友会首页(已加入并登录)下拉刷新时,去掉页面中间loading图。
1.4.车友会详情页-车友动态,滚动时不是很流畅,希望能优化流畅度(流畅标注可参考车轮)。
1.5.论坛页偶尔加载不出内容(其他模块页面可以正常加载数据)。
1.6.论坛页,“今日新帖”现显示的是真实帖量,希望乘以2.5。
1.7.进入论坛页,各论坛的loading图去掉,今日新帖下一行显示“加载中”。
1.8.论坛搜索页,帖子搜索精准度比较差,希望提高精准度。
1.9.帖子详情页,用户在最后一页(含只有一页的情况)回复帖子后希望能实时显示回复内容。[9月2日更新]
1.10.APP上传会标是需新增2个指令,与PC端保持一致。
1.11.上传图片页—选择相册、创建车友会页—选择地区/车型希望统一跳转到一个新的页面;地区/车系选择的子层级,第一个数据为“xx省/全部车系”。[8月15日更新]
1.12.创建车友会页,选择车型的数据希望用论坛存在版块的车型数据,与PC端保持一致。
1.13.发/回复私信,希望去掉验证码。
1.14.车友会成员页,加载图片时的默认头像改为蓝色底。
1.15.车友会成员页拨动比较卡,希望优化流畅度(流畅标注可参考车轮)。
1.16.论坛页—地区,希望新增子层级,层级与PC站保持一致,子层级第一个文案与所在父层级一致。[8月15日更新]
1.17车友会首页(未登录/未加入车友会),列表条目去掉最新活动,新增全国排名(没有排名时数字位置显示“--”)和所属车系;APP其他列表样式相同的页面请统一修改。[8月29日更新]
1.18.车友会首页(已加入车友会并登录),新增封面图、发动态按钮(长按发文字,发动态最多300汉字,回复动态最多150汉字)。排名文案优化:“全国”改为“全国排名”(没有排名时数字位置显示“--”),“品牌”改为“品牌排名”。[9月2日更新]
1.19.车友会详情页,帖子和动态按发表时间倒序混排。每条帖子/动态最多可显示9张图。帖子/动态条目,回复按钮的交互效果请参考新浪微博客户端(回复按钮后面有数字的,跳转到详情页并定位到回复页面位置;后面无数字的,单击在当前页弹出回复弹层),在当前页回复帖子时去掉带图片功能。帖子标签优先级:“荐”>“精”(只显示一个,显示在“帖”字左边)。相册、成员和活动的红点提示规则改为:访问非自己所在车友会不显示红点;登录后,第一次访问自己所在车友会(含换车友会),不显示红点。[8月29日更新]
1.20.新增动态详情页,新增“xxx回复xxx”样式;首次加载50条回复,手动加载50条/次;用户在最后一页(含只有一页的情况)回复帖子后希望能实时显示回复内容。[9月2日更新]
1.21.帖子和动态统一用论坛最新的那套表情。[8月29日更新]
1.22.图片阅读器,单击屏幕,返回进入图片前的页面,长按屏幕弹出“保存图片”按钮+“取消”按钮。[8月29日更新]
1.23.新增“我的”页面(对应以前的“我的主页”),新增我要吐槽(之前的意见反馈)、推荐给好友和打分鼓励,去掉我的留言、帖子回复、私信通知和系统通知。[9月11日更新]
1.24.设置页面,新增更新日志(新增更新日志页),去掉意见反馈、手势设置(默认给用户打开)。[8月29日更新]
1.25.个人主页,去掉以前版本内容,改为用时间轴方式显示用户发的帖/动态(分2个tab,iOS不支持左右滑动切换,不显示回复内容),帖子不显示“帖”字标签。[9月11日更新]
1.26.统计日均发动态数和日均回复动态数,详见 统计需求。[9月5日更新]
1.27.底栏新增消息按钮,消息页包含“车友会群聊、收到的回复、收到的私信和系统通知(按时间倒序动态排列)”。车友会群聊条目希望显示车友会名称和用户头像组合(不同人数的群,头像大小和排列不同)。未登录用户/未加入车友会的已登录用户进入消息页,隐藏车友会群聊条目。A车友会的用户,退出A车友会,加入B车友会;删除A车友会聊天记录,显示B车友会聊天记录。消息页各条目如无消息,标题和时间相对于左侧图标垂直居中。[9月11日更新]
2.Android版
2.1.车友动态图片希望调整如下:1张图片,以图片两边中的长边缩放到某个值(待设计确认)为准,图片等比缩放。2-9张图片,以图片两边中的短边缩放到某个值为准,图片等比缩放后,居中裁切为正方形,按3*3的宫格依次平铺(4张图片的按2*2依次平铺)。
2.2.增消息推送功能,推送内容含车友留言、车友动态、私信、帖子回复和系统通知;推送形式和跳转协议待定(允许车友会和资讯客户端同时提示)。
2.3.论坛页,“今日新帖”现显示的是真实帖量,希望乘以2.5。
2.4.论坛搜索页,帖子搜索精准度比较差,希望提高精准度。
2.5.发留言时(带图片),偶尔会无法显示两张图。
2.6.页面LOADING图希望居中显示。
2.7.车友会资料页,编辑车友会简介、公告,希望单击编辑按钮,同时弹出浮层和键盘。
2.8.帖子详情页,用户在最后一页(含只有一页的情况)回复帖子后希望能实时显示回复内容。[9月2日更新]
2.9.APP上传会标是需新增2个指令,与PC端保持一致。
2.10.上传图片页—选择相册、创建车友会页—选择地区/车型希望统一跳转到一个新的页面;地区/车系选择的子层级,第一个数据为“xx省/全部车系”。[8月15日更新]
2.11.在具体某个相册详情页,希望新增“上传按钮”。
2.12.创建车友会页,选择车型的数据希望用论坛存在版块的车型数据,与PC端保持一致。
2.13.车友会成员页,加载图片时的默认头像改为蓝色底。
2.14.论坛页—地区,希望新增子层级,层级与PC站保持一致。
2.15.车友会首页(未登录/未加入车友会),列表条目去掉最新活动,新增全国排名(没有排名时数字位置显示“--”)和所属车系;APP其他列表样式相同的页面请统一修改。[8月29日更新]
2.16.车友会首页(已加入车友会并登录),新增封面图、发动态按钮(长按发文字,发动态最多300汉字,回复动态最多150汉字)。排名文案优化:“全国”改为“全国排名”(没有排名时数字位置显示“--”),“品牌”改为“品牌排名”。[9月2日更新]
2.17.车友会详情页,帖子和动态按发表时间倒序混排。每条帖子/动态最多可显示9张图。帖子/动态条目,回复按钮的交互效果请参考新浪微博客户端(回复按钮后面有数字的,跳转到详情页并定位到回复页面位置;后面无数字的,单击在当前页弹出回复弹层),在当前页回复帖子时去掉带图片功能。帖子标签优先级:“荐”>“精”(只显示一个,显示在“帖”字左边)。相册、成员和活动的红点提示规则改为:访问非自己所在车友会不显示红点;登录后,第一次访问自己所在车友会(含换车友会),不显示红点。[8月29日更新]
2.18.新增动态详情页,新增“xxx回复xxx”样式;首次加载50条回复,手动加载50条/次;用户在最后一页(含只有一页的情况)回复帖子后希望能实时显示回复内容。[9月2日更新]
2.19.帖子和动态统一用论坛最新的那套表情。[8月29日更新]
2.20.图片阅读器,单击屏幕,返回进入图片前的页面,长按屏幕弹出“保存图片”按钮+“取消”按钮。[8月29日更新]
2.21.新增“我的”页面(对应以前的“我的主页”),新增我要吐槽(之前的意见反馈)、推荐给好友和打分鼓励,去掉我的留言、帖子回复、私信通知和系统通知。[9月11日更新]
2.23.设置页面,新增更新日志(新增更新日志页),去掉意见反馈、手势设置(默认给用户打开)。[8月29日更新]
2.24.个人主页,去掉以前版本内容,改为用时间轴方式显示用户发的帖/动态(分2个tab,Android希望能支持左右滑动切换,不显示回复内容),帖子不显示“帖”字标签。[9月11日更新]
2.25.统计日均发动态数和日均回复动态数,详见 统计需求。[9月5日更新]
2.26.底栏新增消息按钮,消息页包含“车友会群聊、收到的回复、收到的私信和系统通知(按时间倒序动态排列)”。车友会群聊条目希望显示车友会名称和用户头像组合(不同人数的群,头像大小和排列不同)。未登录用户/未加入车友会的已登录用户进入消息页,隐藏车友会群聊条目。A车友会的用户,退出A车友会,加入B车友会;删除A车友会聊天记录,显示B车友会聊天记录。消息页各条目如无消息,标题和时间相对于左侧图标垂直居中。[9月11日更新]
20140905
1.iPhone版
1.1.车友动态图片排版希望参考微信朋友圈调整,排版规则 详见文档。[8月15日更新]
1.2.新增消息推送功能推送设置页,推送内容含私信、帖子回复、系统通知和车友动态(待定);推送形式和跳转协议 详见文档(允许车友会和资讯客户端同时提示)。[8月15日更新]
1.3.车友会首页(已加入并登录)下拉刷新时,去掉页面中间loading图。
1.4.车友会详情页-车友动态,滚动时不是很流畅,希望能优化流畅度(流畅标注可参考车轮)。
1.5.论坛页偶尔加载不出内容(其他模块页面可以正常加载数据)。
1.6.论坛页,“今日新帖”现显示的是真实帖量,希望乘以2.5。
1.7.进入论坛页,各论坛的loading图去掉,今日新帖下一行显示“加载中”。
1.8.论坛搜索页,帖子搜索精准度比较差,希望提高精准度。
1.9.帖子详情页,用户在最后一页(含只有一页的情况)回复帖子后希望能实时显示回复内容。[9月2日更新]
1.10.APP上传会标是需新增2个指令,与PC端保持一致。
1.11.上传图片页—选择相册、创建车友会页—选择地区/车型希望统一跳转到一个新的页面;地区/车系选择的子层级,第一个数据为“xx省/全部车系”。[8月15日更新]
1.12.创建车友会页,选择车型的数据希望用论坛存在版块的车型数据,与PC端保持一致。
1.13.发/回复私信,希望去掉验证码。
1.14.车友会成员页,加载图片时的默认头像改为蓝色底。
1.15.车友会成员页拨动比较卡,希望优化流畅度(流畅标注可参考车轮)。
1.16.论坛页—地区,希望新增子层级,层级与PC站保持一致,子层级第一个文案与所在父层级一致。[8月15日更新]
1.17车友会首页(未登录/未加入车友会),列表条目去掉最新活动,新增全国排名(没有排名时数字位置显示“--”)和所属车系;APP其他列表样式相同的页面请统一修改。[8月29日更新]
1.18.车友会首页(已加入车友会并登录),新增封面图、发动态按钮(长按发文字,发动态最多300汉字,回复动态最多150汉字)。排名文案优化:“全国”改为“全国排名”(没有排名时数字位置显示“--”),“品牌”改为“品牌排名”。[9月2日更新]
1.19.车友会详情页,帖子和动态按发表时间倒序混排。每条帖子/动态最多可显示9张图。帖子/动态条目,回复按钮的交互效果请参考新浪微博客户端(回复按钮后面有数字的,跳转到详情页并定位到回复页面位置;后面无数字的,单击在当前页弹出回复弹层),在当前页回复帖子时去掉带图片功能。帖子标签优先级:“荐”>“精”>“帖”,只显示一个。相册、成员和活动的红点提示规则改为:访问非自己所在车友会不显示红点;登录后,第一次访问自己所在车友会(含换车友会),不显示红点。[8月29日更新]
1.20.新增动态详情页,新增“xxx回复xxx”样式;首次加载50条回复,手动加载50条/次;用户在最后一页(含只有一页的情况)回复帖子后希望能实时显示回复内容。[9月2日更新]
1.21.帖子和动态统一用论坛最新的那套表情。[8月29日更新]
1.22.图片阅读器,单击屏幕,返回进入图片前的页面,长按屏幕弹出“保存图片”按钮+“取消”按钮。[8月29日更新]
1.23.新增“我的”页面(对应以前的“我的主页”),新增我要吐槽(之前的意见反馈)、推荐给好友和打分鼓励,去掉我的留言。[8月29日更新]
1.24.设置页面,新增更新日志(新增更新日志页),去掉意见反馈、手势设置(默认给用户打开)。[8月29日更新]
1.25.个人主页,去掉以前版本内容,改为用时间轴方式显示用户发的帖/动态(不显示回复内容)。[8月29日更新]
1.26.统计日均发动态数和日均回复动态数,详见 统计需求。[9月5日更新]
2.Android版
2.1.车友动态图片希望调整如下:1张图片,以图片两边中的长边缩放到某个值(待设计确认)为准,图片等比缩放。2-9张图片,以图片两边中的短边缩放到某个值为准,图片等比缩放后,居中裁切为正方形,按3*3的宫格依次平铺(4张图片的按2*2依次平铺)。
2.2.增消息推送功能,推送内容含车友留言、车友动态、私信、帖子回复和系统通知;推送形式和跳转协议待定(允许车友会和资讯客户端同时提示)。
2.3.论坛页,“今日新帖”现显示的是真实帖量,希望乘以2.5。
2.4.论坛搜索页,帖子搜索精准度比较差,希望提高精准度。
2.5.发留言时(带图片),偶尔会无法显示两张图。
2.6.页面LOADING图希望居中显示。
2.7.车友会资料页,编辑车友会简介、公告,希望单击编辑按钮,同时弹出浮层和键盘。
2.8.帖子详情页,用户在最后一页(含只有一页的情况)回复帖子后希望能实时显示回复内容。[9月2日更新]
2.9.APP上传会标是需新增2个指令,与PC端保持一致。
2.10.上传图片页—选择相册、创建车友会页—选择地区/车型希望统一跳转到一个新的页面;地区/车系选择的子层级,第一个数据为“xx省/全部车系”。[8月15日更新]
2.11.在具体某个相册详情页,希望新增“上传按钮”。
2.12.创建车友会页,选择车型的数据希望用论坛存在版块的车型数据,与PC端保持一致。
2.13.车友会成员页,加载图片时的默认头像改为蓝色底。
2.14.论坛页—地区,希望新增子层级,层级与PC站保持一致。
2.15.车友会首页(未登录/未加入车友会),列表条目去掉最新活动,新增全国排名(没有排名时数字位置显示“--”)和所属车系;APP其他列表样式相同的页面请统一修改。[8月29日更新]
2.16.车友会首页(已加入车友会并登录),新增封面图、发动态按钮(长按发文字,发动态最多300汉字,回复动态最多150汉字)。排名文案优化:“全国”改为“全国排名”(没有排名时数字位置显示“--”),“品牌”改为“品牌排名”。[9月2日更新]
2.17.车友会详情页,帖子和动态按发表时间倒序混排。每条帖子/动态最多可显示9张图。帖子/动态条目,回复按钮的交互效果请参考新浪微博客户端(回复按钮后面有数字的,跳转到详情页并定位到回复页面位置;后面无数字的,单击在当前页弹出回复弹层),在当前页回复帖子时去掉带图片功能。帖子标签优先级:“荐”>“精”>“帖”,只显示一个。相册、成员和活动的红点提示规则改为:访问非自己所在车友会不显示红点;登录后,第一次访问自己所在车友会(含换车友会),不显示红点。[8月29日更新]
2.18.新增动态详情页,新增“xxx回复xxx”样式;首次加载50条回复,手动加载50条/次;用户在最后一页(含只有一页的情况)回复帖子后希望能实时显示回复内容。[9月2日更新]
2.19.帖子和动态统一用论坛最新的那套表情。[8月29日更新]
2.20.图片阅读器,单击屏幕,返回进入图片前的页面,长按屏幕弹出“保存图片”按钮+“取消”按钮。[8月29日更新]
2.21.新增“我的”页面(对应以前的“我的主页”),新增我要吐槽(之前的意见反馈)、推荐给好友和打分鼓励,去掉我的留言。[8月29日更新]
2.23.设置页面,新增更新日志(新增更新日志页),去掉意见反馈、手势设置(默认给用户打开)。[8月29日更新]
2.24.个人主页,去掉以前版本内容,改为用时间轴方式显示用户发的帖/动态(不显示回复内容)。[8月29日更新]
2.25.统计日均发动态数和日均回复动态数,详见 统计需求。[9月5日更新]
20140902
1.iPhone版
1.1.车友动态图片排版希望参考微信朋友圈调整,排版规则 详见文档。[8月15日更新]
1.2.新增消息推送功能推送设置页,推送内容含私信、帖子回复、系统通知和车友动态(待定);推送形式和跳转协议 详见文档(允许车友会和资讯客户端同时提示)。[8月15日更新]
1.3.车友会首页(已加入并登录)下拉刷新时,去掉页面中间loading图。
1.4.车友会详情页-车友动态,滚动时不是很流畅,希望能优化流畅度(流畅标注可参考车轮)。
1.5.论坛页偶尔加载不出内容(其他模块页面可以正常加载数据)。
1.6.论坛页,“今日新帖”现显示的是真实帖量,希望乘以2.5。
1.7.进入论坛页,各论坛的loading图去掉,今日新帖下一行显示“加载中”。
1.8.论坛搜索页,帖子搜索精准度比较差,希望提高精准度。
1.9.帖子详情页,用户在最后一页(含只有一页的情况)回复帖子后希望能实时显示回复内容。[9月2日更新]
1.10.APP上传会标是需新增2个指令,与PC端保持一致。
1.11.上传图片页—选择相册、创建车友会页—选择地区/车型希望统一跳转到一个新的页面;地区/车系选择的子层级,第一个数据为“xx省/全部车系”。[8月15日更新]
1.12.创建车友会页,选择车型的数据希望用论坛存在版块的车型数据,与PC端保持一致。
1.13.发/回复私信,希望去掉验证码。
1.14.车友会成员页,加载图片时的默认头像改为蓝色底。
1.15.车友会成员页拨动比较卡,希望优化流畅度(流畅标注可参考车轮)。
1.16.论坛页—地区,希望新增子层级,层级与PC站保持一致,子层级第一个文案与所在父层级一致。[8月15日更新]
1.17车友会首页(未登录/未加入车友会),列表条目去掉最新活动,新增全国排名(没有排名时数字位置显示“--”)和所属车系;APP其他列表样式相同的页面请统一修改。[8月29日更新]
1.18.车友会首页(已加入车友会并登录),新增封面图、发动态按钮(长按发文字,发动态最多300汉字,回复动态最多150汉字)。排名文案优化:“全国”改为“全国排名”(没有排名时数字位置显示“--”),“品牌”改为“品牌排名”。[9月2日更新]
1.19.车友会详情页,帖子和动态按发表时间倒序混排。每条帖子/动态最多可显示9张图。帖子/动态条目,回复按钮的交互效果请参考新浪微博客户端(回复按钮后面有数字的,跳转到详情页并定位到回复页面位置;后面无数字的,单击在当前页弹出回复弹层),在当前页回复帖子时去掉带图片功能。帖子标签优先级:“荐”>“精”>“帖”,只显示一个。相册、成员和活动的红点提示规则改为:访问非自己所在车友会不显示红点;登录后,第一次访问自己所在车友会(含换车友会),不显示红点。[8月29日更新]
1.20.新增动态详情页,新增“xxx回复xxx”样式;首次加载50条回复,手动加载50条/次;用户在最后一页(含只有一页的情况)回复帖子后希望能实时显示回复内容。[9月2日更新]
1.21.帖子和动态统一用论坛最新的那套表情。[8月29日更新]
1.22.图片阅读器,单击屏幕,返回进入图片前的页面,长按屏幕弹出“保存图片”按钮+“取消”按钮。[8月29日更新]
1.23.新增“我的”页面(对应以前的“我的主页”),新增我要吐槽(之前的意见反馈)、推荐给好友和打分鼓励,去掉我的留言。[8月29日更新]
1.24.设置页面,新增更新日志(新增更新日志页),去掉意见反馈、手势设置(默认给用户打开)。[8月29日更新]
1.25.个人主页,去掉以前版本内容,改为用时间轴方式显示用户发的帖/动态(不显示回复内容)。[8月29日更新]
2.Android版
2.1.车友动态图片希望调整如下:1张图片,以图片两边中的长边缩放到某个值(待设计确认)为准,图片等比缩放。2-9张图片,以图片两边中的短边缩放到某个值为准,图片等比缩放后,居中裁切为正方形,按3*3的宫格依次平铺(4张图片的按2*2依次平铺)。
2.2.增消息推送功能,推送内容含车友留言、车友动态、私信、帖子回复和系统通知;推送形式和跳转协议待定(允许车友会和资讯客户端同时提示)。
2.3.论坛页,“今日新帖”现显示的是真实帖量,希望乘以2.5。
2.4.论坛搜索页,帖子搜索精准度比较差,希望提高精准度。
2.5.发留言时(带图片),偶尔会无法显示两张图。
2.6.页面LOADING图希望居中显示。
2.7.车友会资料页,编辑车友会简介、公告,希望单击编辑按钮,同时弹出浮层和键盘。
2.8.帖子详情页,用户在最后一页(含只有一页的情况)回复帖子后希望能实时显示回复内容。[9月2日更新]
2.9.APP上传会标是需新增2个指令,与PC端保持一致。
2.10.上传图片页—选择相册、创建车友会页—选择地区/车型希望统一跳转到一个新的页面;地区/车系选择的子层级,第一个数据为“xx省/全部车系”。[8月15日更新]
2.11.在具体某个相册详情页,希望新增“上传按钮”。
2.12.创建车友会页,选择车型的数据希望用论坛存在版块的车型数据,与PC端保持一致。
2.13.车友会成员页,加载图片时的默认头像改为蓝色底。
2.14.论坛页—地区,希望新增子层级,层级与PC站保持一致。
2.15.车友会首页(未登录/未加入车友会),列表条目去掉最新活动,新增全国排名(没有排名时数字位置显示“--”)和所属车系;APP其他列表样式相同的页面请统一修改。[8月29日更新]
2.16.车友会首页(已加入车友会并登录),新增封面图、发动态按钮(长按发文字,发动态最多300汉字,回复动态最多150汉字)。排名文案优化:“全国”改为“全国排名”(没有排名时数字位置显示“--”),“品牌”改为“品牌排名”。[9月2日更新]
2.17.车友会详情页,帖子和动态按发表时间倒序混排。每条帖子/动态最多可显示9张图。帖子/动态条目,回复按钮的交互效果请参考新浪微博客户端(回复按钮后面有数字的,跳转到详情页并定位到回复页面位置;后面无数字的,单击在当前页弹出回复弹层),在当前页回复帖子时去掉带图片功能。帖子标签优先级:“荐”>“精”>“帖”,只显示一个。相册、成员和活动的红点提示规则改为:访问非自己所在车友会不显示红点;登录后,第一次访问自己所在车友会(含换车友会),不显示红点。[8月29日更新]
2.18.新增动态详情页,新增“xxx回复xxx”样式;首次加载50条回复,手动加载50条/次;用户在最后一页(含只有一页的情况)回复帖子后希望能实时显示回复内容。[9月2日更新]
2.19.帖子和动态统一用论坛最新的那套表情。[8月29日更新]
2.20.图片阅读器,单击屏幕,返回进入图片前的页面,长按屏幕弹出“保存图片”按钮+“取消”按钮。[8月29日更新]
2.21.新增“我的”页面(对应以前的“我的主页”),新增我要吐槽(之前的意见反馈)、推荐给好友和打分鼓励,去掉我的留言。[8月29日更新]
2.23.设置页面,新增更新日志(新增更新日志页),去掉意见反馈、手势设置(默认给用户打开)。[8月29日更新]
2.24.个人主页,去掉以前版本内容,改为用时间轴方式显示用户发的帖/动态(不显示回复内容)。[8月29日更新]
20140829
1.iPhone版
1.1.车友动态图片排版希望参考微信朋友圈调整,排版规则 详见文档。[8月15日更新]
1.2.新增消息推送功能推送设置页,推送内容含私信、帖子回复、系统通知和车友动态(待定);推送形式和跳转协议 详见文档(允许车友会和资讯客户端同时提示)。[8月15日更新]
1.3.车友会首页(已加入并登录)下拉刷新时,去掉页面中间loading图。
1.4.车友会详情页-车友动态,滚动时不是很流畅,希望能优化流畅度(流畅标注可参考车轮)。
1.5.论坛页偶尔加载不出内容(其他模块页面可以正常加载数据)。
1.6.论坛页,“今日新帖”现显示的是真实帖量,希望乘以2.5。
1.7.进入论坛页,各论坛的loading图去掉,今日新帖下一行显示“加载中”。
1.8.论坛搜索页,帖子搜索精准度比较差,希望提高精准度。
1.9.帖子详情页,回复帖子后希望能实时显示回复内容(如回复内容分多页,用户在非最后一页回复,不需要自动跳转到最后一页)。[8月15日更新]
1.10.APP上传会标是需新增2个指令,与PC端保持一致。
1.11.上传图片页—选择相册、创建车友会页—选择地区/车型希望统一跳转到一个新的页面;地区/车系选择的子层级,第一个数据为“xx省/全部车系”。[8月15日更新]
1.12.创建车友会页,选择车型的数据希望用论坛存在版块的车型数据,与PC端保持一致。
1.13.发/回复私信,希望去掉验证码。
1.14.车友会成员页,加载图片时的默认头像改为蓝色底。
1.15.车友会成员页拨动比较卡,希望优化流畅度(流畅标注可参考车轮)。
1.16.论坛页—地区,希望新增子层级,层级与PC站保持一致,子层级第一个文案与所在父层级一致。[8月15日更新]
1.17车友会首页(未登录/未加入车友会),列表条目去掉最新活动,新增全国排名(没有排名时数字位置显示“--”)和所属车系;APP其他列表样式相同的页面请统一修改。[8月29日更新]
1.18.车友会首页(已加入车友会并登录),新增封面图、发动态按钮(长按发文字)。排名文案优化:“全国”改为“全国排名”(没有排名时数字位置显示“--”),“品牌”改为“品牌排名”。[8月29日更新]
1.19.车友会详情页,帖子和动态按发表时间倒序混排。每条帖子/动态最多可显示9张图。帖子/动态条目,回复按钮的交互效果请参考新浪微博客户端(回复按钮后面有数字的,跳转到详情页并定位到回复页面位置;后面无数字的,单击在当前页弹出回复弹层),在当前页回复帖子时去掉带图片功能。帖子标签优先级:“荐”>“精”>“帖”,只显示一个。相册、成员和活动的红点提示规则改为:访问非自己所在车友会不显示红点;登录后,第一次访问自己所在车友会(含换车友会),不显示红点。[8月29日更新]
1.20.新增动态详情页,新增“xxx回复xxx”样式。[8月29日更新]
1.21.帖子和动态统一用论坛最新的那套表情。[8月29日更新]
1.22.图片阅读器,单击屏幕,返回进入图片前的页面,长按屏幕弹出“保存图片”按钮+“取消”按钮。[8月29日更新]
1.23.新增“我的”页面(对应以前的“我的主页”),新增我要吐槽(之前的意见反馈)、推荐给好友和打分鼓励,去掉我的留言。[8月29日更新]
1.24.设置页面,新增更新日志(新增更新日志页),去掉意见反馈、手势设置(默认给用户打开)。[8月29日更新]
1.25.个人主页,去掉以前版本内容,改为用时间轴方式显示用户发的帖/动态(不显示回复内容)。[8月29日更新]
2.Android版
2.1.车友动态图片希望调整如下:1张图片,以图片两边中的长边缩放到某个值(待设计确认)为准,图片等比缩放。2-9张图片,以图片两边中的短边缩放到某个值为准,图片等比缩放后,居中裁切为正方形,按3*3的宫格依次平铺(4张图片的按2*2依次平铺)。
2.2.增消息推送功能,推送内容含车友留言、车友动态、私信、帖子回复和系统通知;推送形式和跳转协议待定(允许车友会和资讯客户端同时提示)。
2.3.论坛页,“今日新帖”现显示的是真实帖量,希望乘以2.5。
2.4.论坛搜索页,帖子搜索精准度比较差,希望提高精准度。
2.5.发留言时(带图片),偶尔会无法显示两张图。
2.6.页面LOADING图希望居中显示。
2.7.车友会资料页,编辑车友会简介、公告,希望单击编辑按钮,同时弹出浮层和键盘。
2.8.帖子详情页,回复帖子后希望能实时显示回复内容(如回复内容分多页,用户在非最后一页回复,不需要自动跳转到最后一页)。[8月15日更新]
2.9.APP上传会标是需新增2个指令,与PC端保持一致。
2.10.上传图片页—选择相册、创建车友会页—选择地区/车型希望统一跳转到一个新的页面;地区/车系选择的子层级,第一个数据为“xx省/全部车系”。[8月15日更新]
2.11.在具体某个相册详情页,希望新增“上传按钮”。
2.12.创建车友会页,选择车型的数据希望用论坛存在版块的车型数据,与PC端保持一致。
2.13.车友会成员页,加载图片时的默认头像改为蓝色底。
2.14.论坛页—地区,希望新增子层级,层级与PC站保持一致。
2.15.车友会首页(未登录/未加入车友会),列表条目去掉最新活动,新增全国排名(没有排名时数字位置显示“--”)和所属车系;APP其他列表样式相同的页面请统一修改。[8月29日更新]
2.16.车友会首页(已加入车友会并登录),新增封面图、发动态按钮(长按发文字)。排名文案优化:“全国”改为“全国排名”(没有排名时数字位置显示“--”),“品牌”改为“品牌排名”。[8月29日更新]
2.17.车友会详情页,帖子和动态按发表时间倒序混排。每条帖子/动态最多可显示9张图。帖子/动态条目,回复按钮的交互效果请参考新浪微博客户端(回复按钮后面有数字的,跳转到详情页并定位到回复页面位置;后面无数字的,单击在当前页弹出回复弹层),在当前页回复帖子时去掉带图片功能。帖子标签优先级:“荐”>“精”>“帖”,只显示一个。相册、成员和活动的红点提示规则改为:访问非自己所在车友会不显示红点;登录后,第一次访问自己所在车友会(含换车友会),不显示红点。[8月29日更新]
2.18.新增动态详情页,新增“xxx回复xxx”样式。[8月29日更新]
2.19.帖子和动态统一用论坛最新的那套表情。[8月29日更新]
2.20.图片阅读器,单击屏幕,返回进入图片前的页面,长按屏幕弹出“保存图片”按钮+“取消”按钮。[8月29日更新]
2.21.新增“我的”页面(对应以前的“我的主页”),新增我要吐槽(之前的意见反馈)、推荐给好友和打分鼓励,去掉我的留言。[8月29日更新]
2.23.设置页面,新增更新日志(新增更新日志页),去掉意见反馈、手势设置(默认给用户打开)。[8月29日更新]
2.24.个人主页,去掉以前版本内容,改为用时间轴方式显示用户发的帖/动态(不显示回复内容)。[8月29日更新]
20140815
1.iPhone版
1.1.车友动态图片排版希望参考微信朋友圈调整,排版规则 详见文档。[8月15日更新]
1.2.新增消息推送功能推送设置页,推送内容含私信、帖子回复、系统通知和车友动态(待定);推送形式和跳转协议 详见文档(允许车友会和资讯客户端同时提示)。[8月15日更新]
1.3.车友会首页(已加入并登录)下拉刷新时,去掉页面中间loading图。
1.4.车友会详情页-车友动态,滚动时不是很流畅,希望能优化流畅度(流畅标注可参考车轮)。
1.5.论坛页偶尔加载不出内容(其他模块页面可以正常加载数据)。
1.6.论坛页,“今日新帖”现显示的是真实帖量,希望乘以2.5。
1.7.进入论坛页,各论坛的loading图去掉,今日新帖下一行显示“加载中”。
1.8.论坛搜索页,帖子搜索精准度比较差,希望提高精准度。
1.9.帖子详情页,回复帖子后希望能实时显示回复内容(如回复内容分多页,用户在非最后一页回复,不需要自动跳转到最后一页)。[8月15日更新]
1.10.APP上传会标是需新增2个指令,与PC端保持一致。
1.11.上传图片页—选择相册、创建车友会页—选择地区/车型希望统一跳转到一个新的页面;地区/车系选择的子层级,第一个数据为“xx省/全部车系”。[8月15日更新]
1.12.创建车友会页,选择车型的数据希望用论坛存在版块的车型数据,与PC端保持一致。
1.13.发/回复私信,希望去掉验证码。
1.14.车友会成员页,加载图片时的默认头像改为蓝色底。
1.15.车友会成员页拨动比较卡,希望优化流畅度(流畅标注可参考车轮)。
1.16.论坛页—地区,希望新增子层级,层级与PC站保持一致,子层级第一个文案与所在父层级一致。[8月15日更新]
2.Android版
2.1.车友动态图片希望调整如下:1张图片,以图片两边中的长边缩放到某个值(待设计确认)为准,图片等比缩放。2-9张图片,以图片两边中的短边缩放到某个值为准,图片等比缩放后,居中裁切为正方形,按3*3的宫格依次平铺(4张图片的按2*2依次平铺)。
2.2.增消息推送功能,推送内容含车友留言、车友动态、私信、帖子回复和系统通知;推送形式和跳转协议待定(允许车友会和资讯客户端同时提示)。
2.3.论坛页,“今日新帖”现显示的是真实帖量,希望乘以2.5。
2.4.论坛搜索页,帖子搜索精准度比较差,希望提高精准度。
2.5.发留言时(带图片),偶尔会无法显示两张图。
2.6.页面LOADING图希望居中显示。
2.7.车友会资料页,编辑车友会简介、公告,希望单击编辑按钮,同时弹出浮层和键盘。
2.8.帖子详情页,回复帖子后希望能实时显示回复内容(如回复内容分多页,用户在非最后一页回复,不需要自动跳转到最后一页)。[8月15日更新]
2.9.APP上传会标是需新增2个指令,与PC端保持一致。
2.10.上传图片页—选择相册、创建车友会页—选择地区/车型希望统一跳转到一个新的页面;地区/车系选择的子层级,第一个数据为“xx省/全部车系”。[8月15日更新]
2.11.在具体某个相册详情页,希望新增“上传按钮”。
2.12.创建车友会页,选择车型的数据希望用论坛存在版块的车型数据,与PC端保持一致。
2.13.车友会成员页,加载图片时的默认头像改为蓝色底。
2.14.论坛页—地区,希望新增子层级,层级与PC站保持一致。
20140813
1.iPhone版
1.1.APP名字改为“太平洋车友会”。
1.2.车友动态图片排版希望参考微信朋友圈调整,排版规则 详见文档。[8月15日更新]
1.3.新增消息推送功能,推送内容含车友留言、车友动态、私信、帖子回复和系统通知;推送形式和跳转协议待定(允许车友会和资讯客户端同时提示)。[6月26日更新]
1.4.车友会首页(已加入并登录)下拉刷新时,去掉页面中间loading图。
1.5.车友会详情页-车友动态,滚动时不是很流畅,希望能优化流畅度(流畅标注可参考车轮)。
1.6.论坛页偶尔加载不出内容(其他模块页面可以正常加载数据)。
1.7.论坛页,“今日新帖”现显示的是真实帖量,希望乘以2.5。
1.8.进入论坛页,各论坛的loading图去掉,今日新帖下一行显示“加载中”。
1.9.论坛搜索页,帖子搜索精准度比较差,希望提高精准度。
1.10.帖子详情页,回复帖子后希望能实时显示回复内容(如回复内容分多页,用户在第一页回复,不需要自动跳转到最后一页)。
1.11.APP上传会标是需新增2个指令,与PC端保持一致。
1.12.上传图片页—选择相册、创建车友会页—选择地区/车型希望统一跳转到一个新的页面。
1.13.创建车友会页,选择车型的数据希望用论坛存在版块的车型数据,与PC端保持一致。
1.14.发/回复私信,希望去掉验证码。
1.15.车友会成员页,加载图片时的默认头像改为蓝色底。
1.16.车友会成员页拨动比较卡,希望优化流畅度(流畅标注可参考车轮)。
1.17.论坛页—地区,希望新增子层级,子层级第一个文案与所在父层级一致。[8月15日更新]
2.Android版
2.1.APP名字改为“太平洋车友会”。
2.2.车友动态图片希望调整如下:1张图片,以图片两边中的长边缩放到某个值(待设计确认)为准,图片等比缩放。2-9张图片,以图片两边中的短边缩放到某个值为准,图片等比缩放后,居中裁切为正方形,按3*3的宫格依次平铺(4张图片的按2*2依次平铺)。
2.3.增消息推送功能和推送设置页,推送内容含私信、帖子回复、系统通知和车友动态(待定);推送形式和跳转协议 详见文档(允许车友会和资讯客户端同时提示)。[8月15日更新]
2.4.论坛页,“今日新帖”现显示的是真实帖量,希望乘以2.5。
2.5.论坛搜索页,帖子搜索精准度比较差,希望提高精准度。
2.6.发留言时(带图片),偶尔会无法显示两张图。
2.7.页面LOADING图希望居中显示。
2.8.车友会资料页,编辑车友会简介、公告,希望单击编辑按钮,同时弹出浮层和键盘。
2.9.帖子详情页,回复帖子后希望能实时显示回复内容(如回复内容分多页,用户在第一页回复,不需要自动跳转到最后一页)。
2.10.APP上传会标是需新增2个指令,与PC端保持一致。
2.11.上传图片页—选择相册、创建车友会页—选择地区/车型希望统一跳转到一个新的页面。
2.12.在具体某个相册详情页,希望新增“上传按钮”。
2.13.创建车友会页,选择车型的数据希望用论坛存在版块的车型数据,与PC端保持一致。
2.14.车友会成员页,加载图片时的默认头像改为蓝色底。
2.15.论坛页—地区,希望新增子层级,层级与PC站保持一致。
Attachments
-
车友会APP三期需求_20140813.docx
(458.0 KB) -
added by xiechuyu 12 years ago.
-
车友会APP推送需求_20140815.xlsx
(11.0 KB) -
added by xiechuyu 12 years ago.
-
车友会APP1.2.0页面路径_20140820.xlsx
(11.6 KB) -
added by xiechuyu 12 years ago.
-
车友会APP推送需求_20140821.xlsx
(10.7 KB) -
added by xiechuyu 12 years ago.
-
车友动态图片排版规则_20140902.png
(56.1 KB) -
added by xiechuyu 12 years ago.
-
车友会APP2.0.0统计需求_20140905.xls
(28.5 KB) -
added by xiechuyu 12 years ago.
-
车友会200跳转协议_20140923.xls
(19.0 KB) -
added by xiechuyu 12 years ago.
-
车友会APP2.0.0页面路径_20140928.xlsx
(12.4 KB) -
added by xiechuyu 12 years ago.
-
车友会APP2.0.0页面路径(Android无页面标注)_20140928-1.xlsx
(12.7 KB) -
added by xiechuyu 12 years ago.
![(please configure the [header_logo] section in trac.ini)](http://www1.pconline.com.cn/hr/2009/global/images/logo.gif)