Attachments
-
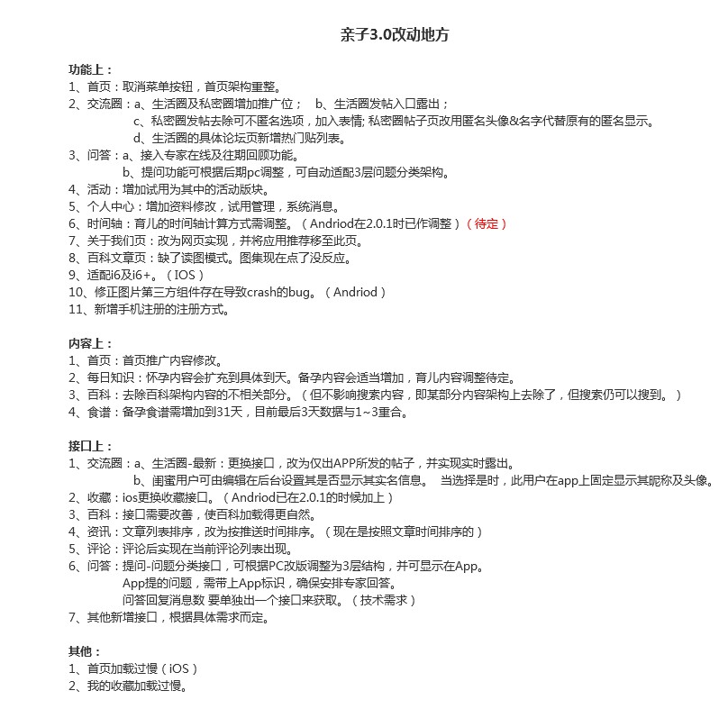
亲子3.0涉及改动部分.jpg
(140.2 KB) -
added by shuaihong 11 years ago.
-
活动逻辑.jpg
(44.9 KB) -
added by shuaihong 11 years ago.
-
亲子宝典3.0架构整理1128.bmp
(2.3 MB) -
added by shuaihong 11 years ago.
-
亲子宝典3.0架构整理1202.bmp
(2.3 MB) -
added by shuaihong 11 years ago.
-
亲子宝典3.0PRD-shh12.19.doc
(143.0 KB) -
added by shuaihong 11 years ago.
-
亲子宝典3.0PRD-shh12.22.doc
(149.5 KB) -
added by shuaihong 11 years ago.
-
亲子宝典2.1PRD-shh1.26.doc
(154.5 KB) -
added by shuaihong 11 years ago.
-
亲子2.1安卓相关项0126.xls
(66.5 KB) -
added by shuaihong 11 years ago.
-
亲子2.1iOS相关项0126.xls
(64.0 KB) -
added by shuaihong 11 years ago.
-
2.1审核相关检查单.doc
(14.0 KB) -
added by shuaihong 11 years ago.
![(please configure the [header_logo] section in trac.ini)](http://www1.pconline.com.cn/hr/2009/global/images/logo.gif)