亲子宝典2.4需求
一、本期需求概况及优先级
需求点如下:
1、育儿0~1岁每日知识具体到天
2、育儿公式调整
3、育儿0~1岁首页
a、内容维护区
b、焦点图增加专家视点类型
c、育儿首页软配位
d、精彩话题
e、每日知识
4、怀孕首页
a、精彩话题样式调整
b、怀孕首页软配位
c、焦点图增加专家视点类型
5、备孕首页 a、焦点图增加专家视点类型
6、推荐应用给好友
7、iOS: a、热门栏目需改为接口读取图片 b、帖子终端页需实现链点可点击调取全屏webview
8、Android: 论坛列表去除读图功能,改为区块点击。
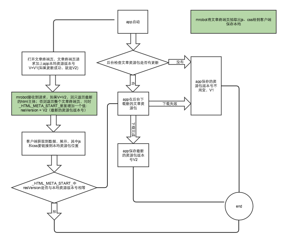
9、开发优化需求:
资讯类文章优化,将css、js放在app本地,网络只请求html主体;同时支持在线更新js、css功能。
开发详细流程见: http://trac.pc.com.cn/iphone/attachment/wiki/baby2.4/%E6%96%87%E7%AB%A0%E7%BB%88%E7%AB%AF%E9%A1%B5%E6%94%B9%E7%89%88.png
二、原型地址
三、相关文件
四、设计稿
http://192.168.50.192/2015/PCbaby/7.17/index1.htm
五、相关项
Attachments
-
亲子宝典v2.4需求文档0714.doc
(231.0 KB) -
added by shuaihong 11 years ago.
-
文章终端页改版.png
(100.2 KB) -
added by wuhuixuan 11 years ago.
-
App2.4分享给好友的文案-150728(3).doc
(11.0 KB) -
added by shuaihong 11 years ago.
-
育儿0-1岁的ID.xls
(1.6 MB) -
added by shuaihong 11 years ago.
-
亲子2.4安卓相关项0806.xls
(72.5 KB) -
added by shuaihong 11 years ago.
-
亲子2.4iOS相关项0806.xls
(71.5 KB) -
added by shuaihong 11 years ago.
![(please configure the [header_logo] section in trac.ini)](http://www1.pconline.com.cn/hr/2009/global/images/logo.gif)