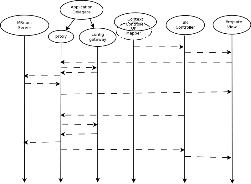
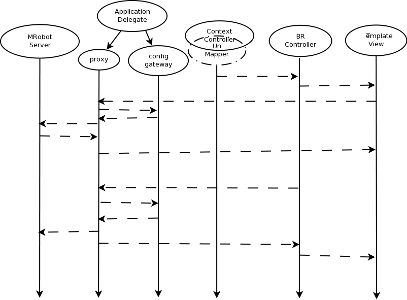
消息流转序列图
3.0 架构中,app分几个层次:
- 服务器
- Application Delegate
- Context Controller
- 业务 Controller
- 模板视图
Application Delegate 和 环境控制器是全局对象,前者管理一个网络访问代理 和一个资源查询器,用于管理本地或网络资源与uri的映射关系及其访问功能。 后者监听uri消息,管理对应的视图控制器。
业务视图控制器根据uri加载,通过app delegate的资源查询器得到对应的资源 标识,向访问代理申请资源加载。填充到模板视图。
模板视图根据模板配置项加载视图外观,根据dataSource和Delegate加载数据, 数据加载行为或由controller控制。
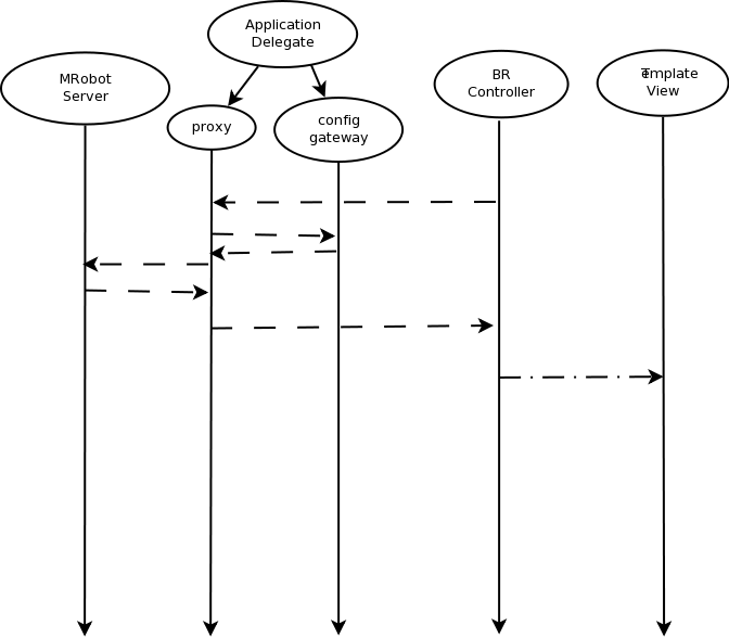
频道控制器的消息序列
现在项目中实际上是通过更高一级的 CategoryController? 来完成的,该控制器会先下载一个 Category 数据,即Channels列表,然后进入Channel流程。
视图在这里不主动获取数据,通过 tableview 的 datasource 和 delegate 获得数据和内部的列表项视图。
文章控制器的消息序列
文章控制器主要的工作机制是围绕 webview 组织的。
模板加载序列
模板加载过程是同步的。
Attachments
-
MessageFlow.png
(47.9 KB) -
added by liuxin2 15 years ago.
-
ChannelMessageFlow.png
(38.0 KB) -
added by liuxin2 15 years ago.
-
ArticleMessageFlow.png
(36.3 KB) -
added by liuxin2 15 years ago.
-
TemplateMessageFlow.png
(47.9 KB) -
added by liuxin2 15 years ago.
![(please configure the [header_logo] section in trac.ini)](http://www1.pconline.com.cn/hr/2009/global/images/logo.gif)



