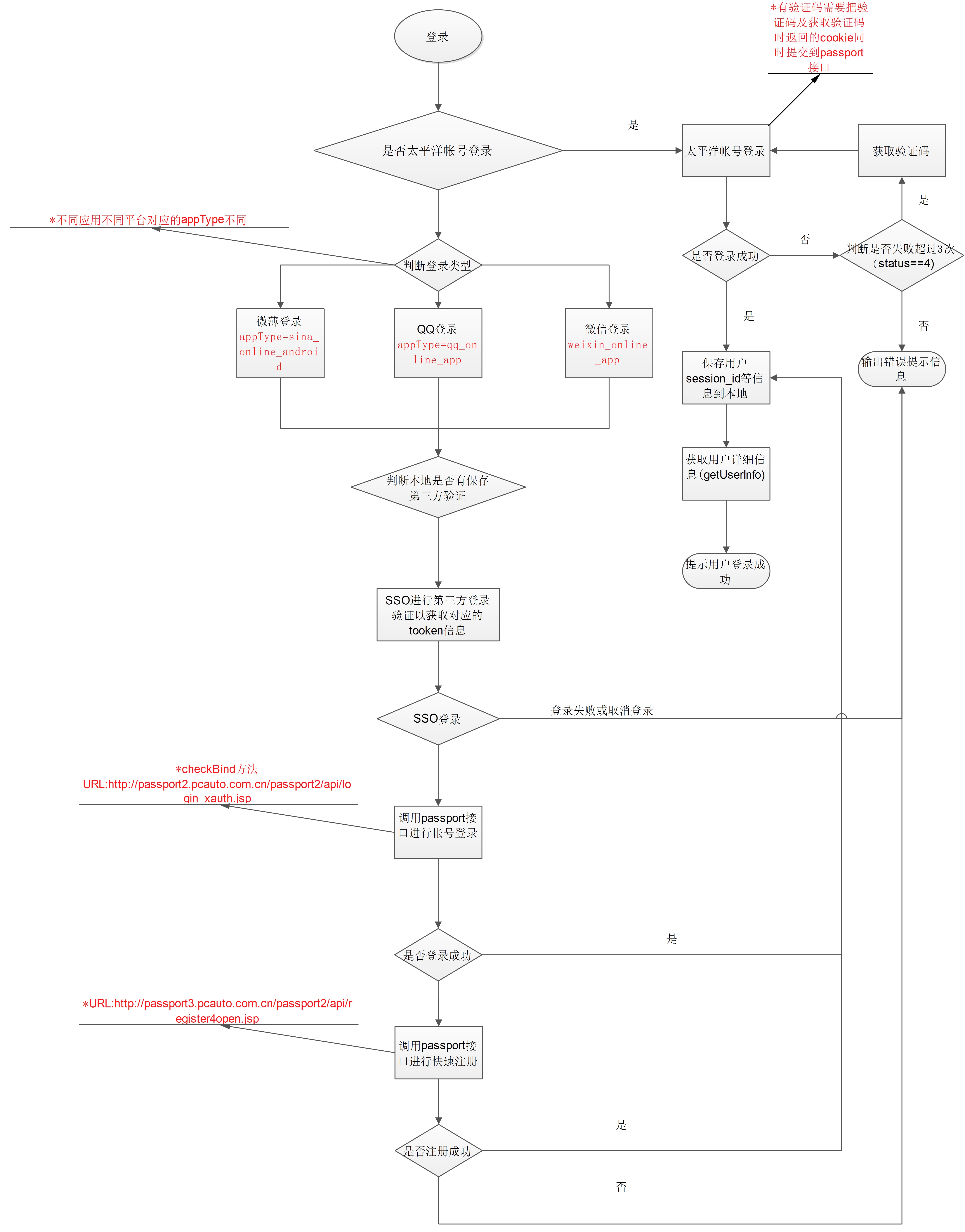
电脑网登录流程,请看附件
Attachments
-
太平洋电脑网登录流程图.jpg
(1.9 MB) -
added by wuchangbo 11 years ago.
电脑网流程图
-
太平洋电脑网登录流程图.edx
(574.0 KB) -
added by wuchangbo 11 years ago.
电脑网登录流程,请看附件
(1.9 MB) -
added by wuchangbo 11 years ago.
电脑网流程图
(574.0 KB) -
added by wuchangbo 11 years ago.