| Version 4 (modified by wuchangbo, 11 years ago) (diff) |
|---|
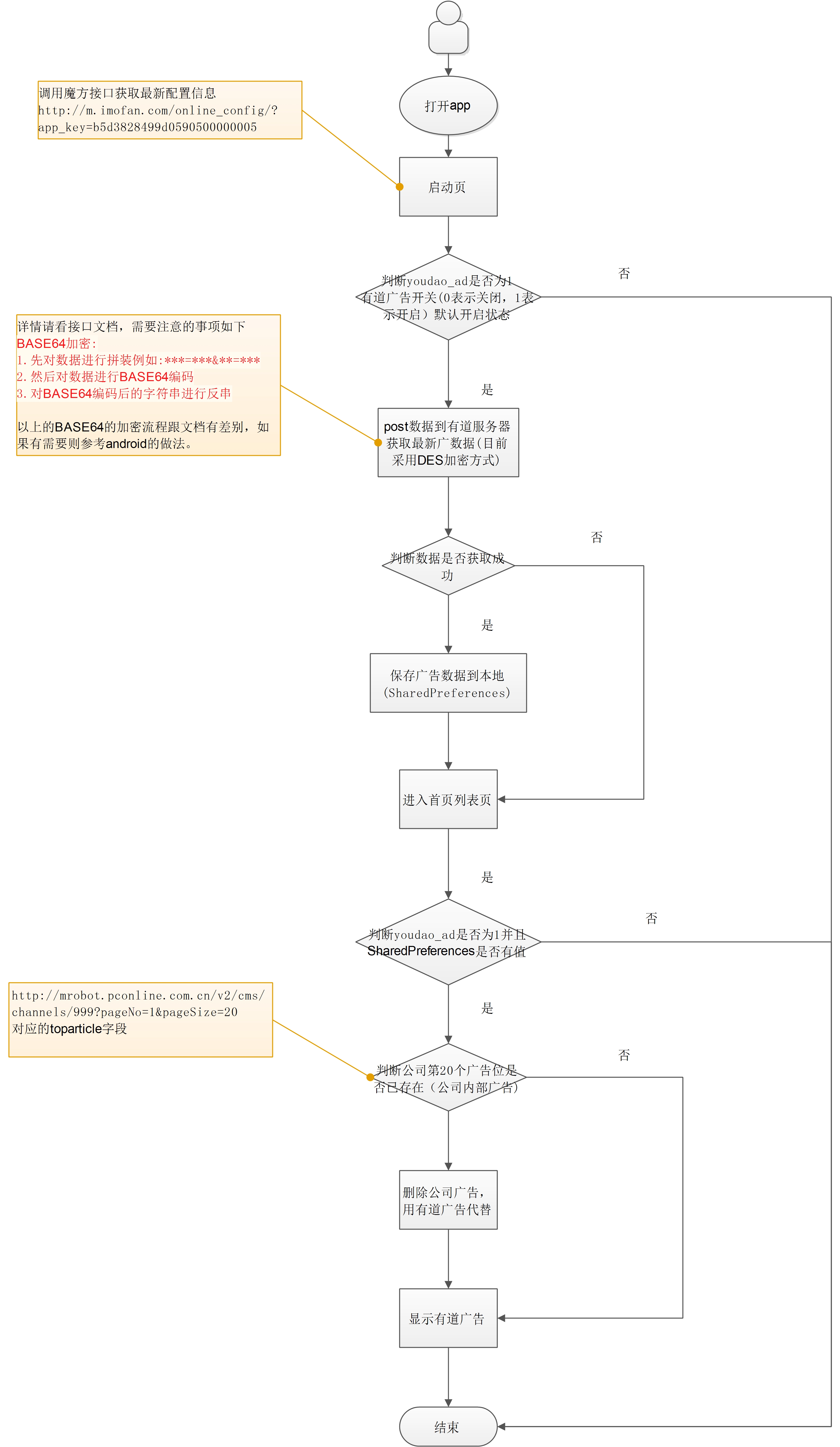
太平洋电脑网有道广告需求
android部分流程请参考
太平洋电脑网有道广告流程图.jpg
有道接口文档请参考
有道移动广告API接口规范 v1.0.2.pdf
*接口文档中的BASE64加密流程是有问题的,具体的请参考android的做法,目前客户端采用的是DES加密。广告展示或点击广告时需要调用同时发送数据到有道服务器和公司内部广告服务器进行数据跟踪 有道 ios广告位的ID:d25e37e88ffddde9d70a7cd90d16c39e 的app的秘钥:rct9Ine2 andorid广告位id:fb9badf03ddd6fb58698a07985e68062的app秘钥:b8loit2r
太平洋广告系统 点击URL: http://ivy.pconline.com.cn/adpuba/click?adid=371046&id=pc.khd.zx.zx20.& 曝光URL: http://ivy.pconline.com.cn/adpuba/show?adid=371046&id=pc.khd.zx.zx20.&media=js
Attachments
-
有道移动广告API接口规范 v1.0.2.pdf
(605.3 KB) -
added by wuchangbo 11 years ago.
-
太平洋电脑网有道广告流程图.jpg
(1.8 MB) -
added by wuchangbo 11 years ago.
-
太平洋电脑网有道广告流程.edx
(344.5 KB) -
added by wuchangbo 11 years ago.
![(please configure the [header_logo] section in trac.ini)](http://www1.pconline.com.cn/hr/2009/global/images/logo.gif)